Honda, Ferrari i ovalni klipovi
Ovalni klip je trenutno jedna od najzanimljivijih tema u svetu motorne tehnologije. Postoje dobri razlozi za i protiv njegove upotrebe. MOTORRAD objašnjava, a mi prenosimo, zašto se Hondin ovalni klip nekada nije izborio za mesto u serijskoj proizvodnji i u čemu se Ferrarijev pristup razlikuje.
Pitanje zašto je klip u većini motora okrugao ima tehničke i praktične razloge. Iako ideja o motoru sa ovalnim klipom zvuči primamljivo i ranije je uspešno korišćena kod Honde, dok je Ferrari odnedavno razvija, tehnologija se suočava sa ozbiljnim izazovima.

Jedan od ključnih problema je naprezanje klipnih prstenova – ne samo kod ovalnih klipova, već kod svih motora. Međutim, kod ovalnih klipova ovaj problem postaje posebno izražen.
U nastavku teksta daćemo analizu tehničke poteškoće i zašto je okrugli klip i dalje najbolji izbor.
Šta je ovalni klip i zašto je razvijen?
Motor sa ovalnim klipom prvobitno je razvijen kako bi se iz kompaktnih motora izvukla veća snaga. Suština ovog koncepta je promena okruglog oblika klipa kako bi se u cilindar smestilo više ventila. Na taj način može se sagorevati veća količina smeše u istom radnom obimu, što povećava efikasnost i snagu.
Honda je ovu tehnologiju koristila na NR 500 i NR 750, kako bi povećala gustinu snage u trkačkim motorima. Prvi ozbiljni testovi sprovedeni su osamdesetih godina, sa delimičnim uspehom. Sa druge strane, Ferrari je nedavno pokušao da patentira ovu tehnologiju za svoje V12 motore.

Problemi sa naprezanjem klipnih prstenova kod ovalnih klipova
Najveći problem kod ovalnih klipova jeste neujednačena napetost klipnih prstenova. Ovi prstenovi imaju dve ključne funkcije:
- održavanje kompresije u cilindru,
- sprečavanje prodora ulja sa zidova cilindra u komoru za sagorevanje.
Kod okruglih klipova, pritisak prstenova na zid cilindra je ujednačen, što omogućava bolju zaptivenost i lakšu izradu. Međutim, kod ovalnih klipova, prstenovi ne naležu ravnomerno – na dugim stranama klipa pritisak prstenova je slabiji nego na kraćim, što dovodi do gubitaka kompresije i povećane potrošnje ulja.
Honda je ovaj problem kod NR 750 rešila dodavanjem dodatnih opruga ispod klipnih prstenova, čime je osigurana ravnomerna zategnutost. Rezultat je bio gustina kompresije jednaka motorima sa okruglim klipovima, uz značajno veću snagu, ali bez povećane potrošnje goriva i ulja.
Međutim, ovaj pristup zahteva složeniju i skuplju proizvodnju. Pored toga, Honda je koristila V4 motor sa osam klipnjača, jer je svaki ovalni klip imao dve klipnjače, što je dodatno komplikovalo mehaničku konstrukciju.
Zašto je okrugli klip i dalje bolji izbor?
Okrugli klipovi ostaju najoptimalnije rešenje, jer omogućavaju:
Ujednačen raspored sile na klipne prstenove, čime se poboljšava zaptivenost ili dihtovanje na srpskom. Omogućava i lakšu i jeftiniju proizvodnju, jer je tehnologija dobro istražena i usavršena tokom decenija. Takođe i ravnomernu toplotnu ekspanziju, što je ključno za dugotrajnost motora. Ima manje problema sa obradom cilindara, jer je obrada i honovanje okruglih cilindara tehnički jednostavnija i ekonomičnija.
Još jedan razlog za neuspeh ovalnih klipova dolazi iz trkačkog sporta. Nakon velikih uspeha Hondinih motora u svetskom prvenstvu u izdržljivosti, FIM je zabranio upotrebu ovalnih klipova. A istorija pokazuje da tehnologija koja ne dobije priliku u motosportu, retko zaživi u serijskoj proizvodnji.
Izazovi obrade cilindara sa ovalnim klipovima
Motori sa ovalnim klipovima zahtevaju cilindre sa ovalnom bušotinom, što dodatno komplikuje proizvodni proces. Osim što je potrebno precizno mašinski obrađivati ovalne cilindre, oni moraju biti dodatno honovani kako bi se smanjila potrošnja ulja.
Iako su tehnološke mogućnosti danas bolje nego u sedamdesetim i osamdesetim godinama, obrada ovalnih cilindara i dalje je skuplja i tehnički zahtevnija u poređenju sa konvencionalnim motorima.
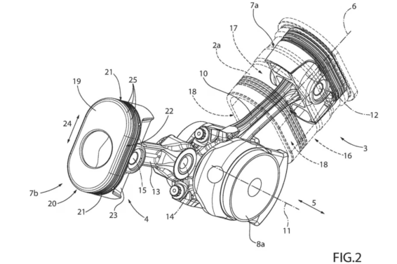
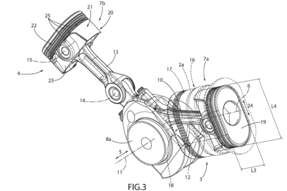
Zašto bi Ferrarijev ovalni klip mogao uspeti?
Ferrari ima drugačiji pristup u odnosu na Hondu. Dok je Honda želela da ovalnim klipom zaobiđe trkačka pravila, Ferrari koristi ovu tehnologiju da smanji dimenzije motora.
Ferrarijev ovalni klip koristi samo jednu klipnjaču, dok je kod Hondinog modela svaki klip imao dve. Postavlja se pod uglom od 90 stepeni u odnosu na radilicu, čime se smanjuje dužina cilindra i ukupna veličina motora. Ferrari koristi specijalne klipnjače sa zglobnim vezama, čime se dodatno smanjuju dimenzije sklopa radilice.
Ako se ovalni klip ikada vrati u upotrebu, Ferrarijev pristup ima najveće šanse za uspeh.
AutoRepublika
(4079)






Kod Honde je „duža strana“ čela klipa paralelna sa radilicom, a kod Ferrarija je okomita u odnosu na radilicu ?
Bas tako. Hondin i Ferrarijev klip imaju razlicite proporcije: duzina klipa Honde je upadljivo veca od njegove sirine, dok je kod Ferrarija duzina klipa u odnosu na njegovu sirinu manja. Cilj Ferrarija jeste skracenje duzine motora – V12 cilindara sa okruglim klipovima dugacki su koliko 6,5 – 7,0 cilindara rednog motora. Sa ovalnim klipovima bice V12 motor jos kraci. Pozitivan efekat je koncentracija mase sto blize tezistu vozila. Pozitivan efekat koncentracije mase jeste smanjenje obrtne inercije vozila. Pozitivan efekat manje obrtne inercije jeste okretnije i preciznije vodjenje vozila u krivinama. Vrlo jednostavno, zar ne? 🙂
Đe sam ono ostavio kandilo i tamjan da okadim ovaj mobilni.